FAContactsPro Developer Guide


Acknowledgements

{ list here sources of all reused/adapted ideas, code, documentation, and third-party libraries -- include links to the original source as well }


Setting up, getting started

Refer to the guide Setting up and getting started.


Design

Architecture

The Architecture Diagram given above explains the high-level design of the App.

Given below is a quick overview of main components and how they interact with each other.

Main components of the architecture

Main (consisting of classes Main and MainApp) is in charge of the app launch and shut down.

  • At app launch, it initializes the other components in the correct sequence, and connects them up with each other.
  • At shut down, it shuts down the other components and invokes cleanup methods where necessary.

The bulk of the app's work is done by the following four components:

  • UI: The UI of the App.
  • Logic: The command executor.
  • Model: Holds the data of the App in memory.
  • Storage: Reads data from, and writes data to, the hard disk.

Commons represents a collection of classes used by multiple other components.

How the architecture components interact with each other

The Sequence Diagram below shows how the components interact with each other for the scenario where the user issues the command delete 1.

Each of the four main components (also shown in the diagram above),

  • defines its API in an interface with the same name as the Component.
  • implements its functionality using a concrete {Component Name}Manager class (which follows the corresponding API interface mentioned in the previous point.

For example, the Logic component defines its API in the Logic.java interface and implements its functionality using the LogicManager.java class which follows the Logic interface. Other components interact with a given component through its interface rather than the concrete class (reason: to prevent outside component's being coupled to the implementation of a component), as illustrated in the (partial) class diagram below.

The sections below give more details of each component.

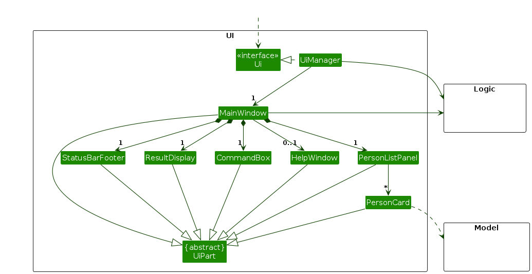
UI component

The API of this component is specified in Ui.java

Structure of the UI Component

The UI consists of a MainWindow that is made up of parts e.g.CommandBox, ResultDisplay, PersonListPanel, StatusBarFooter etc. All these, including the MainWindow, inherit from the abstract UiPart class which captures the commonalities between classes that represent parts of the visible GUI.

The UI component uses the JavaFx UI framework. The layout of these UI parts are defined in matching .fxml files that are in the src/main/resources/view folder. For example, the layout of the MainWindow is specified in MainWindow.fxml

The UI component,

  • executes user commands using the Logic component.
  • listens for changes to Model data so that the UI can be updated with the modified data.
  • keeps a reference to the Logic component, because the UI relies on the Logic to execute commands.
  • depends on some classes in the Model component, as it displays Person object residing in the Model.

Logic component

API : Logic.java

Here's a (partial) class diagram of the Logic component:

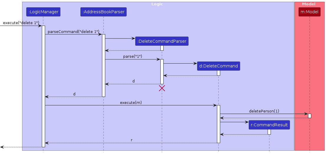
The sequence diagram below illustrates the interactions within the Logic component, taking execute("delete 1") API call as an example.

Interactions Inside the Logic Component for the `delete 1` Command

Note: The lifeline for DeleteCommandParser should end at the destroy marker (X) but due to a limitation of PlantUML, the lifeline continues till the end of diagram.

How the Logic component works:

  1. When Logic is called upon to execute a command, it is passed to an AddressBookParser object which in turn creates a parser that matches the command (e.g., DeleteCommandParser) and uses it to parse the command.
  2. This results in a Command object (more precisely, an object of one of its subclasses e.g., DeleteCommand) which is executed by the LogicManager.
  3. The command can communicate with the Model when it is executed (e.g. to delete a person).
    Note that although this is shown as a single step in the diagram above (for simplicity), in the code it can take several interactions (between the command object and the Model) to achieve.
  4. The result of the command execution is encapsulated as a CommandResult object which is returned back from Logic.

Here are the other classes in Logic (omitted from the class diagram above) that are used for parsing a user command:

How the parsing works:

  • When called upon to parse a user command, the AddressBookParser class creates an XYZCommandParser (XYZ is a placeholder for the specific command name e.g., AddCommandParser) which uses the other classes shown above to parse the user command and create a XYZCommand object (e.g., AddCommand) which the AddressBookParser returns back as a Command object.
  • All XYZCommandParser classes (e.g., AddCommandParser, DeleteCommandParser, ...) inherit from the Parser interface so that they can be treated similarly where possible e.g, during testing.

Model component

API : Model.java

The Model component,

  • stores the address book data i.e., all Person objects (which are contained in a UniquePersonList object).
  • stores the currently 'selected' Person objects (e.g., results of a search query) as a separate filtered list which is exposed to outsiders as an unmodifiable ObservableList<Person> that can be 'observed' e.g. the UI can be bound to this list so that the UI automatically updates when the data in the list change.
  • stores a UserPref object that represents the user’s preferences. This is exposed to the outside as a ReadOnlyUserPref objects.
  • does not depend on any of the other three components (as the Model represents data entities of the domain, they should make sense on their own without depending on other components)

Note: An alternative (arguably, a more OOP) model is given below. It has a Tag list in the AddressBook, which Person references. This allows AddressBook to only require one Tag object per unique tag, instead of each Person needing their own Tag objects.

Storage component

API : Storage.java

The Storage component,

  • can save both address book data and user preference data in JSON format, and read them back into corresponding objects.
  • inherits from both AddressBookStorage and UserPrefStorage, which means it can be treated as either one (if only the functionality of only one is needed).
  • depends on some classes in the Model component (because the Storage component's job is to save/retrieve objects that belong to the Model)

Common classes

Classes used by multiple components are in the seedu.address.commons package.


Implementation

This section describes some noteworthy details on how certain features are implemented.

[Proposed] Undo/redo feature

Proposed Implementation

The proposed undo/redo mechanism is facilitated by VersionedAddressBook. It extends AddressBook with an undo/redo history, stored internally as an addressBookStateList and currentStatePointer. Additionally, it implements the following operations:

  • VersionedAddressBook#commit() — Saves the current address book state in its history.
  • VersionedAddressBook#undo() — Restores the previous address book state from its history.
  • VersionedAddressBook#redo() — Restores a previously undone address book state from its history.

These operations are exposed in the Model interface as Model#commitAddressBook(), Model#undoAddressBook() and Model#redoAddressBook() respectively.

Given below is an example usage scenario and how the undo/redo mechanism behaves at each step.

Step 1. The user launches the application for the first time. The VersionedAddressBook will be initialized with the initial address book state, and the currentStatePointer pointing to that single address book state.

UndoRedoState0

Step 2. The user executes delete 5 command to delete the 5th person in the address book. The delete command calls Model#commitAddressBook(), causing the modified state of the address book after the delete 5 command executes to be saved in the addressBookStateList, and the currentStatePointer is shifted to the newly inserted address book state.

UndoRedoState1

Step 3. The user executes add n/David …​ to add a new person. The add command also calls Model#commitAddressBook(), causing another modified address book state to be saved into the addressBookStateList.

UndoRedoState2

Note: If a command fails its execution, it will not call Model#commitAddressBook(), so the address book state will not be saved into the addressBookStateList.

Step 4. The user now decides that adding the person was a mistake, and decides to undo that action by executing the undo command. The undo command will call Model#undoAddressBook(), which will shift the currentStatePointer once to the left, pointing it to the previous address book state, and restores the address book to that state.

UndoRedoState3

Note: If the currentStatePointer is at index 0, pointing to the initial AddressBook state, then there are no previous AddressBook states to restore. The undo command uses Model#canUndoAddressBook() to check if this is the case. If so, it will return an error to the user rather than attempting to perform the undo.

The following sequence diagram shows how an undo operation goes through the Logic component:

UndoSequenceDiagram-Logic

Note: The lifeline for UndoCommand should end at the destroy marker (X) but due to a limitation of PlantUML, the lifeline reaches the end of diagram.

Similarly, how an undo operation goes through the Model component is shown below:

UndoSequenceDiagram-Model

The redo command does the opposite — it calls Model#redoAddressBook(), which shifts the currentStatePointer once to the right, pointing to the previously undone state, and restores the address book to that state.

Note: If the currentStatePointer is at index addressBookStateList.size() - 1, pointing to the latest address book state, then there are no undone AddressBook states to restore. The redo command uses Model#canRedoAddressBook() to check if this is the case. If so, it will return an error to the user rather than attempting to perform the redo.

Step 5. The user then decides to execute the command list. Commands that do not modify the address book, such as list, will usually not call Model#commitAddressBook(), Model#undoAddressBook() or Model#redoAddressBook(). Thus, the addressBookStateList remains unchanged.

UndoRedoState4

Step 6. The user executes clear, which calls Model#commitAddressBook(). Since the currentStatePointer is not pointing at the end of the addressBookStateList, all address book states after the currentStatePointer will be purged. Reason: It no longer makes sense to redo the add n/David …​ command. This is the behavior that most modern desktop applications follow.

UndoRedoState5

The following activity diagram summarizes what happens when a user executes a new command:

Design considerations:

Aspect: How undo & redo executes:

  • Alternative 1 (current choice): Saves the entire address book.

    • Pros: Easy to implement.
    • Cons: May have performance issues in terms of memory usage.
  • Alternative 2: Individual command knows how to undo/redo by itself.

    • Pros: Will use less memory (e.g. for delete, just save the person being deleted).
    • Cons: We must ensure that the implementation of each individual command are correct.

{more aspects and alternatives to be added}

[Proposed] Data archiving

{Explain here how the data archiving feature will be implemented}


Documentation, logging, testing, configuration, dev-ops


Appendix: Requirements

Product scope

Target user profile:

Characteristics:

  • Prefers desktop apps over other types
  • Can type fast and prefers typing to mouse-based interactions
  • Reasonably comfortable using CLI apps

Behaviours:

  • Deals with a significant number of contacts everyday
  • Frequently searches, filters and updates client contact information
  • Values efficiency and speed in desktop apps over GUI interactions
  • Needs to stay on top of a packed schedule and cannot afford to forget meetings or follow-ups with clients
  • Needs to efficiently categorise and segment clients for targeted follow-ups e.g. tagging a customer as “priority-client”

Pain Points:

  • High workload from organising, editing and sieving through contacts
  • Needs constant reminders for client-related events
  • Struggles to maintain a single source of truth for all client contact information

Value proposition: As financial advisors deal with multitudinous leads every single day, our desktop application offers value by allowing advisors to efficiently manage large client databases, stay on top of a hectic schedule and streamline follow-ups through reminders and customisable client tagging. We help financial advisors save precious time spent on tedious administrative workload, so they can focus on building client relationships, making informed decisions and growing their business.

User stories

Priorities: High (must have) - 1, Low (unlikely to have) - 4

Priority As a …​ I want to …​ So that I can…​
1 financial advisor add a client's contact details (name, phone, email...) keep track of their information
1 financial advisor add a colleague's contact details (name, phone, email...) keep track of their information
1 financial advisor remove a contact remove a contact when I no longer need it
1 financial advisor display all of my contacts that I saved view all of my contacts
1 financial advisor exit the application leave the application and do other stuff
2 financial advisor search for contacts by name retrieve the information of contacts that match my requirements
2 financial advisor search for contacts by phone retrieve the information of contacts that match my requirements
2 financial advisor search for contacts by email retrieve the information of contacts that match my requirements
2 financial advisor search for contacts by tags retrieve the information of contacts that match my requirements
2 financial advisor edit a contact's information make modifications when my contact's details changes
2 financial advisor wipe out all of my contacts do a hard reset of the application
2 financial advisor sort my contacts ascendingly/descendingly based on different conditions (name, phone, email...) look through my contacts easier
2 financial advisor view upcoming meetings linked to a client's profile be prepared with the right context
2 financial advisor classify clients in accordance with their outreach stage (e.g. leads, opportunities, sales etc.) better know what actionable steps are required to take for each of the different types of clients
2 financial advisor have the ability to access a single view for each client (with all their details/information) have an easier time understanding everything I need to know about a client at one glance
2 financial advisor record and see all interactions for each client in one place have full context to make informed decisions and plan next steps for the client
2 first-time user have a guidebook/document of all the functionalities available have an easier time integrating into and navigating the application
2 financial advisor search for client meetings based on dates easily view the meetings i have for the particular date
2 financial advisor view past meetups with a particular client plan for future meetups
2 financial advisor sort and record clients based on revenue brought in prioritize clients accordingly
2 first-time user upload / sync all my clients contacts directly have easy access to their contacts and not have to add them individually
2 exiting advisor export my client details hand over clients to other advisors
3 financial advisor add custom notes to my contacts keep track of additional information about my contacts
3 busy financial advisor set reminders for follow-ups with clients be reminded on them and not miss important check-ins
3 financial advisor store related attachments/files for each contact have all relevant documents easily accessible in one place
3 financial advisor link related contacts together (link together families, business partners, referrals etc.) see networks to help with personalisation and gives context for better financial advice (family plans, joint investments etc)
3 seasoned user have the ability to select multiple contacts to update/set reminders at once save time by managing multiple clients at once
4 financial advisor sync the address book with my calender keep track of meetings and plan for meetings accordingly
4 financial advisor use the application offline plan for meetings without the need for network access
4 financial advisor broadcast information to clients through email update them accordingly with market news
4 financial advisor set up meeting invites through google / zoom book the time of my clients in advance

Use cases

System: FAContactsPro

Use case: UC01 - Add new client / colleague contact

Actor: User

MSS

  1. User types in command to add new contact.

  2. FAContactsPro app adds the new contact to the list of contacts and displays a success message.

Use case ends.

Extensions

  • 1a. FAContacts pro detects an error in the command entered.

    • 1a1. FAContactsPro app displays an error message and requests user to try again

    • 1a2. User enters a new command to add a new contact.

      Steps 1a1-1a2 are repeated until the command and details entered are correct.

      Use case resumes from Step 2.

  • 1b. FAContactsPro is unable to update the contacts in the storage

    • 1b1. FAContactsPro requests for the user to key in the add contact command again

    • 1b2. The user types in the new command

      Steps 1b1 - 1b2 is repeated until the system is able to update the data in the storage without any errors.

      Use case resumes from Step 2.

System: FAContactsPro

Use case: UC02 - Delete client / colleague contact

Actor: User

MSS

  1. User types in command to delete a contact.

  2. FAContactsPro app deletes the contact from the list of contacts and displays a success message.

Use case ends.

Extensions

  • 1a. FAContacts pro detects an error in the command entered.

    • 1a1. FAContactsPro app displays an error message and requests user to try again

    • 1a2. User enters a new command to add a new contact.

      Steps 1a1-1a2 are repeated until the command and details entered are correct.

      Use case resumes from Step 2.

  • 1b. FAContactsPro is unable to update the contacts in the storage

    • 1b1. FAContactsPro requests for the user to key in the delete contact command again

    • 1b2. The user types in the new command

      Steps 1b1 - 1b2 is repeated until the system is able to update the data in the storage without any errors.

      Use case resumes from Step 2.

System: FAContactsPro

Use case: UC03 - List all contacts

Actor: User

MSS

  1. User types in the list command

  2. FAContactsPro displays the list of all contact

Use case ends.

Extensions

  • 1a. The system detects an error in the list command.

    • 1a1. FAContactsPro requests for the correct command.

    • 1a2. The user types in the new command.

      Steps 1a1-1a2 are repeated until the command entered is correct.

      Use case resumes from Step 2.

  • 1b. FAContactsPro is unable to retrieve the contacts from the storage.

    • 1b1. FAContactsPro requests for the user to key in the list command again.

    • 1b2. The user types in the new command.

      Steps 1b1 - 1b2 is repeated until the system is able to retrieve the data from the storage without any errors.

      Use case resumes from Step 2.

  • 1c. There are no contacts for FAContactsPro to retrieve.

    • 1c1. FAContactsPro displays no contacts saved message and informs the user that all contacts have been retrieved.

      Use case ends.

System: FAContactsPro

Use case: UC04 - Search for contacts by Name

Actor: User

MSS

  1. User types in command to search contact by name.

  2. FAContactsPro app filters the list of contacts matching the name and lists all contacts.

Use case ends.

Extensions

  • 1a. FAContacts pro detects an error in the command entered.

    • 1a1. FAContactsPro app displays an error message and requests the user to try again.

    • 1a2. User enters a new command to search for contacts by name.

      Steps 1a1-1a2 are repeated until the command and details entered are correct.

      Use case resumes from Step 2.

  • 1b. FAContactsPro is unable to retrieve the contacts from the storage.

    • 1b1. FAContactsPro requests for the user to key in the search contact command again.

    • 1b2. The user types in the new command.

      Steps 1b1 - 1b2 is repeated until the system is able to retrieve the data from the storage without any errors.

      Use case resumes from Step 2.

System: FAContactsPro

Use case: UC05 - Search for contacts by Phone Number

Actor: User

MSS

  1. User types in command to search contact by phone number.

  2. FAContactsPro app filters the list of contacts matching the phone number and lists all contacts.

Use case ends.

Extensions

  • 1a. FAContacts pro detects an error in the command entered.

    • 1a1. FAContactsPro app displays an error message and requests the user to try again.

    • 1a2. User enters a new command to search for contacts by phone.

      Steps 1a1-1a2 are repeated until the command and details entered are correct.

      Use case resumes from Step 2.

  • 1b. FAContactsPro is unable to retrieve the contacts from the storage.

    • 1b1. FAContactsPro requests for the user to key in the search contact command again.

    • 1b2. The user types in the new command.

      Steps 1b1 - 1b2 is repeated until the system is able to retrieve the data from the storage without any errors.

      Use case resumes from Step 2.

System: FAContactsPro

Use case: UC06 - Search for contacts by Email

Actor: User

MSS

  1. User types in command to search contact by email.

  2. FAContactsPro app filters the list of contacts matching the email and lists all contacts.

Use case ends.

Extensions

  • 1a. FAContacts pro detects an error in the command entered.

    • 1a1. FAContactsPro app displays an error message and requests the user to try again.

    • 1a2. User enters a new command to search for contacts by email.

      Steps 1a1-1a2 are repeated until the command and details entered are correct.

      Use case resumes from Step 2.

  • 1b. FAContactsPro is unable to retrieve the contacts from the storage.

    • 1b1. FAContactsPro requests for the user to key in the search contact command again.

    • 1b2. The user types in the new command.

      Steps 1b1 - 1b2 is repeated until the system is able to retrieve the data from the storage without any errors.

      Use case resumes from Step 2.

System: FAContactsPro

Use case: UC07 - Search for contacts by Tag

Actor: User

MSS

  1. User types in command to search contact by tag.

  2. FAContactsPro app filters the list of contacts matching the tag and lists all contacts.

Use case ends.

Extensions

  • 1a. FAContacts pro detects an error in the command entered.

    • 1a1. FAContactsPro app displays an error message and requests the user to try again.

    • 1a2. User enters a new command to search for contacts by tag.

      Steps 1a1-1a2 are repeated until the command and details entered are correct.

      Use case resumes from Step 2.

  • 1b. FAContactsPro is unable to retrieve the contacts from the storage.

    • 1b1. FAContactsPro requests for the user to key in the search contact command again.

    • 1b2. The user types in the new command.

      Steps 1b1 - 1b2 is repeated until the system is able to retrieve the data from the storage without any errors.

      Use case resumes from Step 2.

System: FAContactsPro

Use case: UC08 - Edit a contact’s details

Actor: User

MSS

  1. User types in command to edit a contact’s details

  2. FAContactsPro app successfully edits the contact’s details and displays a success message.

Use case ends.

Extensions

  • 1a. FAContacts pro detects an error in the command entered.

    • 1a1. FAContactsPro app displays an error message and requests the user to try again.

    • 1a2. User enters a new command to edit a contact's details.

      Steps 1a1-1a2 are repeated until the command and details entered are correct.

      Use case resumes from Step 2.

  • 1b. FAContactsPro is unable to retrieve the contacts from the storage.

    • 1b1. FAContactsPro requests for the user to key in the edit contact command again.

    • 1b2. The user types in the new command.

      Steps 1b1 - 1b2 is repeated until the system is able to retrieve the data from the storage without any errors.

      Use case resumes from Step 2.

  • 1c. FAContactsPro is unable to update the contacts in the storage.

    • 1c1. FAContactsPro requests for the user to key in the edit contact command again.

    • 1c2. The user types in the new command.

      Steps 1c1 - 1c2 is repeated until the system is able to update the data from the storage without any errors.

      Use case resumes from Step 2.

System: FAContactsPro

Use case: UC09 - Delete all contacts

Actor: User

MSS

  1. User types in command to delete all contacts from contacts list.

  2. FAContactsPro app successfully deletes all contacts and displays a success message.

Use case ends.

Extensions

  • 1a. FAContacts pro detects an error in the command entered.

    • 1a1. FAContactsPro app displays an error message and requests the user to try again.

    • 1a2. User enters a new command to delete all contacts.

      Steps 1a1-1a2 are repeated until the command and details entered are correct.

      Use case resumes from Step 2.

  • 1b. FAContactsPro is unable to retrieve the contacts from the storage.

    • 1b1. FAContactsPro requests for the user to key in the delete all contacts command again.

    • 1b2. The user types in the new command.

      Steps 1b1 - 1b2 is repeated until the system is able to retrieve the data from the storage without any errors.

      Use case resumes from Step 2.

  • 1c. FAContactsPro is unable to update the contacts in the storage.

    • 1c1. FAContactsPro requests for the user to key in the delete all contacts command again.

    • 1c2. The user types in the new command.

      Steps 1c1 - 1c2 is repeated until the system is able to update the data from the storage without any errors.

      Use case resumes from Step 2.

System: FAContactsPro

Use case: UC10 - Exit FAContactsPro application

Actor: User

MSS

  1. User types in command to exit the application.

  2. FAContactsPro app displays an exit message and closes the application.

Use case ends.

Extensions

  • 1a. FAContacts pro detects an error in the command entered.

    • 1a1. FAContactsPro app displays an error message and requests the user to try again.

    • 1a2. User enters a new command to exit the application.

      Steps 1a1-1a2 are repeated until the command entered are correct.

      Use case resumes from Step 2.

  • 1b. FAContactsPro is unable to save the current list of contacts to the storage before exit.

    • 1b1. FAContactsPro requests for the user to key in the exit command again.

    • 1b2. The user types in the new command.

      Steps 1b1 - 1b2 is repeated until the system is able to update and save the data in the storage without any errors.

      Use case resumes from Step 2.

System: FAContactsPro

Use case: UC11 - Sort list of contacts by name

Actor: User

MSS

  1. User types in command to sort the contacts in contacts list by name

  2. FAContactsPro app sorts the current list of contacts in the contacts list by name and displays the new sorted contact list.

Use case ends.

Extensions

  • 1a. FAContacts pro detects an error in the command entered.

    • 1a1. FAContactsPro app displays an error message and requests the user to try again.

    • 1a2. User enters a new command to sort contacts by name.

      Steps 1a1-1a2 are repeated until the command entered is correct.

      Use case resumes from Step 2.

System: FAContactsPro

Use case: UC12 - Sort list of contacts by tags

Actor: User

MSS

  1. User types in command to sort the contacts in contacts list by tags

  2. FAContactsPro app sorts the current list of contacts in the contacts list by tags and displays the new sorted contact list.

Use case ends.

Extensions

  • 1a. FAContacts pro detects an error in the command entered.

    • 1a1. FAContactsPro app displays an error message and requests the user to try again.

    • 1a2. User enters a new command to sort contacts by tags.

      Steps 1a1-1a2 are repeated until the command entered is correct.

      Use case resumes from Step 2.

System: FAContactsPro

Use case: UC13 - Set Reminder for Contact

Actor: User

MSS

  1. User types in command to add reminder for a contact on a specific date

  2. FAContactsPro app adds the reminder to the contact

Use case ends.

Extensions

  • 1a. FAContacts pro detects an error in the command entered.

    • 1a1. FAContactsPro app displays an error message and requests the user to try again.

    • 1a2. User enters a new command to set reminder for contact with specific date

      Steps 1a1-1a2 are repeated until the command entered is correct.

      Use case resumes from Step 2.

  • 1b. FAContactsPro is unable to retrieve the specified contact from storage

    • 1b1. FAContactsPro app displays an error message and requests the user to try again.

    • 1b2. User enters a new command to set reminder for contact with specific date

      Steps 1b1-1b2 are repeated until the system is able to retrieve the contact from storage without any errors.

      Use case resumes from Step 2.

System: FAContactsPro

Use case: UC14 - Adding custom notes to contact

Actor: User

MSS

  1. User types in command to add a custom note to contact

  2. FAContactsPro app adds the custom note to the contact

Use case ends.

Extensions

  • 1a. FAContacts pro detects an error in the command entered.

    • 1a1. FAContactsPro app displays an error message and requests the user to try again.

    • 1a2. User enters a new command to add custom note to contact

      Steps 1a1-1a2 are repeated until the command entered is correct.

      Use case resumes from Step 2.

  • 1b. FAContactsPro is unable to retrieve the specified contact from storage

    • 1b1. FAContactsPro app displays an error message and requests the user to try again.

    • 1b2. User enters a new command to add custom note to contact

      Steps 1b1-1b2 are repeated until the system is able to retrieve the contact from storage without any errors.

      Use case resumes from Step 2.

System: FAContactsPro

Use case: UC15 - Viewing all upcoming meetings with contact

Actor: User

MSS

  1. User types in command to view all upcoming meetings with client

  2. FAContactsPro app successfully displays all meetings associated with the specified client

Use case ends.

Extensions

  • 1a. FAContacts pro detects an error in the command entered.

    • 1a1. FAContactsPro app displays an error message and requests the user to try again.

    • 1a2. User enters a new command to view all upcoming meetings with client

      Steps 1a1-1a2 are repeated until the command entered is correct.

      Use case resumes from Step 2.

  • 1b. FAContactsPro is unable to retrieve the specified contact/meetings from storage

    • 1b1. FAContactsPro app displays an error message and requests the user to try again.

    • 1b2. User enters a new command to add custom note to contact

      Steps 1b1-1b2 are repeated until the system is able to retrieve the contact/meetings from storage without any errors.

      Use case resumes from Step 2.

Non-Functional Requirements

  1. Data performance: the system should be able to hold up to 10000 contacts
  2. Cross Compatibility: the system should be cross compatible across different operating systems (Mac, Windows etc.) as long as they have java 17
  3. Performance Requirements: the system should respond within two seconds
  4. Quality requirements: the system should be usable by a novice who has never used a contact management system.
  5. Security: Data should only be accessible by the user of the device of the application
  6. Maintainability: the code base should be modular, and follow a strict OOP structure
  7. Maintainability: there should be clear documentations on the code base
  8. Scalability: the application design should allow for new features without large architectural changes
  9. Data persistence: Contact details should be saved automatically after every modification.
  10. Compliance: the system should comply with the relevant data protection regulations if handling personal information

Glossary

  • Client / Contact: Refers to an individual whose details are stored in the system. Each client/contact record includes attributes such as name, phone number, email, and tags.
  • Reminder: A scheduled notification linked to a client or event that alerts the user of upcoming tasks, meetings, or follow-ups.
  • Command: A typed instruction entered into the system’s CLI (e.g. add, delete, list) to perform an action.
  • Validation: Rules applied to user inputs (e.g., regex checks for email or phone numbers) to ensure data consistency and prevent errors.
  • Storage / Contact List: The collection of all stored contact records within the system.
  • System: Refers to FAContactsPro, the contact management desktop application being designed.

Appendix: Instructions for manual testing

Given below are instructions to test the app manually.

Note: These instructions only provide a starting point for testers to work on; testers are expected to do more exploratory testing.

Launch and shutdown

  1. Initial launch

    1. Download the jar file and copy into an empty folder

    2. Double-click the jar file Expected: Shows the GUI with a set of sample contacts. The window size may not be optimum.

  2. Saving window preferences

    1. Resize the window to an optimum size. Move the window to a different location. Close the window.

    2. Re-launch the app by double-clicking the jar file.
      Expected: The most recent window size and location is retained.

  3. { more test cases …​ }

Deleting a person

  1. Deleting a person while all persons are being shown

    1. Prerequisites: List all persons using the list command. Multiple persons in the list.

    2. Test case: delete 1
      Expected: First contact is deleted from the list. Details of the deleted contact shown in the status message. Timestamp in the status bar is updated.

    3. Test case: delete 0
      Expected: No person is deleted. Error details shown in the status message. Status bar remains the same.

    4. Other incorrect delete commands to try: delete, delete x, ... (where x is larger than the list size)
      Expected: Similar to previous.

  2. { more test cases …​ }

Saving data

  1. Dealing with missing/corrupted data files

    1. {explain how to simulate a missing/corrupted file, and the expected behavior}
  2. { more test cases …​ }